泰山B队主帅褚云飞发表不负责任评论,被禁赛
时间: 2025-10-23 来源: 网络 作者: admin|
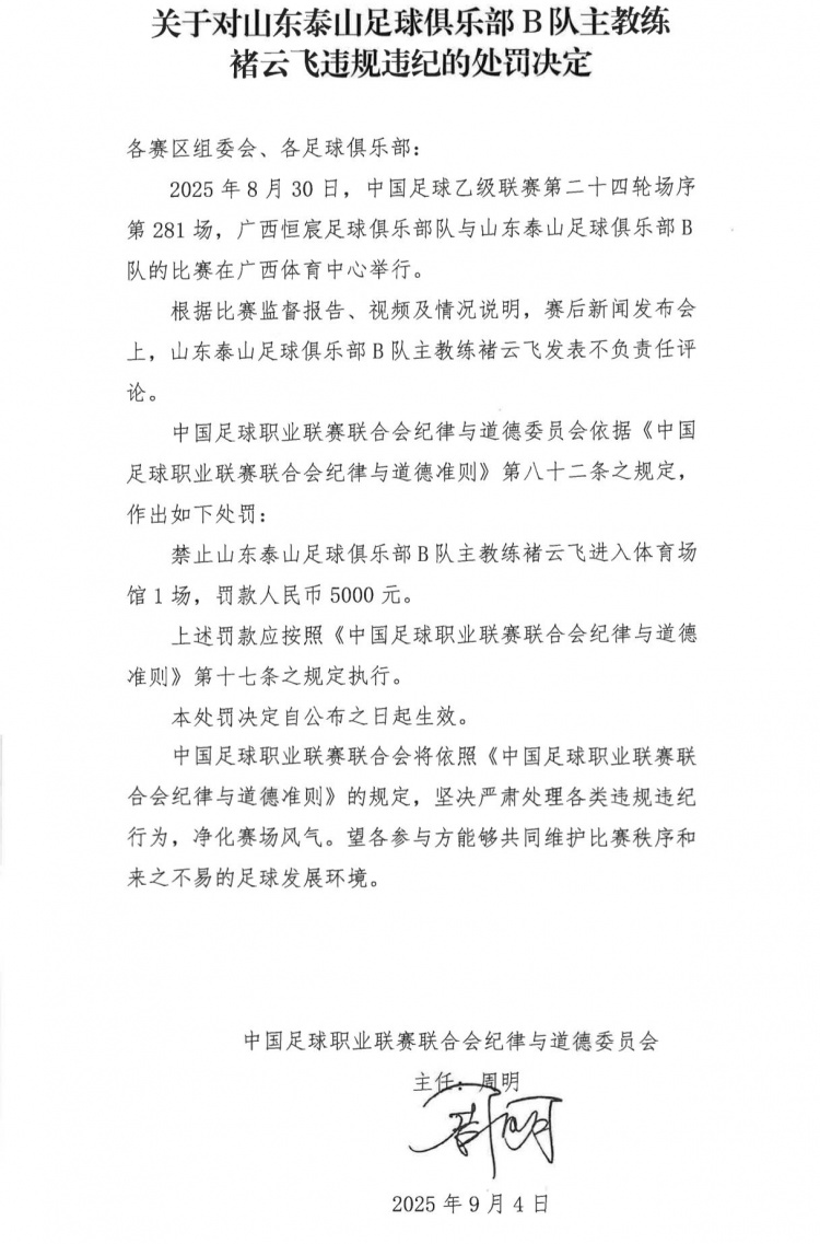
足球比分网9月4日讯 因发表不负责任言论,泰山B队主帅褚云飞受到了中足联的处罚。 中乙联赛第24轮广西恒宸与山东泰山的比赛结束后,根据比赛监督报告、视频及情况说明,赛后新闻发布会上,山东泰山足球俱乐部B队主教练褚云飞发表不负责任评论。 中足联依据相关规定,对褚云飞做出了禁赛1场、罚款人民币5000元的处罚。 |
|
足球比分网9月4日讯 因发表不负责任言论,泰山B队主帅褚云飞受到了中足联的处罚。 中乙联赛第24轮广西恒宸与山东泰山的比赛结束后,根据比赛监督报告、视频及情况说明,赛后新闻发布会上,山东泰山足球俱乐部B队主教练褚云飞发表不负责任评论。 中足联依据相关规定,对褚云飞做出了禁赛1场、罚款人民币5000元的处罚。 |