姚明引进的工资帽,为何在CBA水土不服
时间: 2025-10-15 来源: 网络 作者: admin|
很多人可能没有意识到,王奕博顶薪转会青岛,实际上是CBA历史上第一次有球队利用工资帽规则的D级限制条款硬抢球员成功。 按照姚明主导设计的CBA工资帽体系,每个队的工资体系由ABCDE五种合同构成,其中D级顶薪是球队的核心,一个队只有三个,如果你的球队三个顶薪已经满了,那其他球队就可以用D级合同强抢你的球员,而你没法匹配。
但讽刺的是,这次转会是在姚明离开后才出现 这么设计的目的,当然是在一定程度保护母队的基础上尽量刺激球员流动,但从实际操作的结果看,球队并没有按照姚明的预想在这个框架下玩游戏——D类不报满是常态,而球队间相互挖人也往往会用比较温柔的手段。
而原因也很简单,CBA的工资帽,与NBA有着本质的不同: NBA,以及北美的其他体育大联盟,核心可以说是一家企业,一个经济共同体。30支球队相当于NBA的30个不同部门,球员的转会也只相当于在不同部门之间调动,(绝大多数)球员没有对转会的否决权,在转会之后,他们也继续履行在之前球队签下的合同,因为雇主都是NBA,一直都没有改换门庭。 而在CBA,无法真正实现联盟制和经济共同体。每一年每一支球队所得到的投资不是固定数字,常常变化极大。想要通过工资帽的硬性规则将球队的投资控制在一个区间当中根本无法实现。
在姚明执掌期间,最低投资的吉林队一度投入低于当时的最低值1200万,而工资帽最初设定的上限3600万,很显然根本限制不住豪门球队的巨大野心。
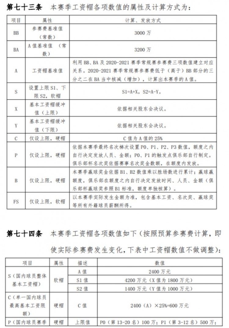
本赛季的制定的(国内球员基本)工资帽上限为4200万,下限为1400万。此外也明确规定了每场比赛的奖金数额,但“球队可以在额度之内自行决定如何发放”:
在NBA和北美其他体育联盟里,是没有转会费概念的。即便每支球队被允许使用“部分现金”,也有对现金的明确实用上限:2024-25赛季,NBA的现金使用上限是724万美元,2025-26赛季是796.4万美元,每支球队的收入和支出都不能超过这个数值——相比于1.55亿美元的工资帽,这点钱最多只能用于小型交易的补偿,所以“cash”最初的翻译也就是“部分现金”。 但在CBA的交易里,“部分现金”才是重量级。
无论球迷怎么猜测,球队和随队媒体怎么辟谣,这些年里真实的转会费一直都没有过清晰的报道,但王哲林、周琦、陈盈骏、赵睿、张镇麟们,应该都伴随着大几千万的转会费。高诗岩当年的3000万转会费似乎已经被多方确认,这个数字也可以作为一个锚定值,每支球队的年度开销中的绝大部分,其实并不是上限4200万的国内球员工资,或是425万美元的外援工资帽。 也正如我们所看到的,这个休赛期所做出的大部分转会,仍有合同的球员的年薪符合在工资帽体系下的平移,但通常都伴随着各种未来的口头承诺。
而合同已经到期的球员的转会,多少都带了点“我们的ABCD,跟你们的ABCD,不是一回事”—— 姜宇星从吉林的D改成辽宁的C,工资水平似乎还有上升; 至于赵睿……转会首先是新疆提前买断了还有一年的D类顶薪合同(规定顶薪买断需全额支付),然后和北京签下C类合同,其中玄妙,不言而喻了。
那么既然如此,在2020-21赛季开始推行工资帽制度以来,D类合同的概念和意义,就完全偏离了设计者的初衷——在NBA里我们常常感受到的,因为薪金压力,母队不得不放任球员自由离开,在CBA显然很不容易实现。 最容易操作的办法,就是不报满三个D类顶薪。
在《2025-2026赛季CBA联赛国内球员注册信息》中,20支CBA球队一共只报名了28位D类合同球员,其中只有北京、浙江、广厦(赵岩昊、胡金秋、孙铭徽)和山西(原帅、葛昭宝、张宁)报满了3个D类合同,而吉林、江苏和四川甚至都没有报名D类合同。 事实上,球员转会,在CBA现有的工资帽体系下,依然很难通过个人推动:球队自然培养的球员是A1合同,选秀球员是A2合同,母队只需要在合同到期后提供涨幅100%的B类合同就能留人,当年的刘传兴和朱松玮选择离开CBA,就已经是对这条规则的抗争了。 至于其他几位处于B类合同期间而在今夏选择留洋打球,也许会有类似的原因,这里不做过多猜测解读。
从A类到B类,母队可以锁定;B类和C类到期后,母队拥有D类独家签约权;包括符合老将合同E类(与C类一样可以签下最高低于D类50万的合同),母队都可以用D类报价留人。 所以在自由市场上操作空间最大的球队,反而变成了“拥有大量现金流+D类空格”的球队,手头的D类名额,既可以用来留人,也可以用来引诱潜在招募对象。 而这些年在普遍印象中应该签下D类的球员最终签下了C类合同,也变成了常规操作。
另一个事实是,从A到B的“≥100%涨幅”,反而有着更大的操作空间,坊间传闻,齐麟和张镇麟这两位球员所签下的B类合同,价格也都相当可观。而如前所述,母队只需要工资翻倍就可以留住球员,可以谈判的空间其实非常巨大。
于是,在CBA的环境下,各支球队的薪金构成,已不再是最初设想的“几个A+几个B+许多C和3个D+几个E”,而是变成了如今的“大量A+大量B+少数C+少数D+个别球队有E”的模式。 比如说,辽宁队有赵继伟和付豪两个D,姜宇星和鄢手琪两个C,李晓旭是E,其他都是A和B;广东队只有胡明轩一个D,张文逸一个C,其他都是A和B;这种构成能够做到进可攻退可守,同时极大程度上控制开支。 而作为对应的例子的两强北上两家:上海有王哲林一个D,刘铮一个E,崔晓龙、李添荣、闫鹏飞和袁堂文以及租借出去的戴昊5个C,张镇麟和李红权的B将在明年到期。 北京这边,三个顶薪周琦、范子铭、陈盈骏之外,赵睿、范依铭、塔瑞克·加尼尤、姜文、张才仁、雷蒙都是C,还有方硕和翟晓川两个E,只从这两家的纸面名字来看,恐怕4800万的工资帽上限,不太能够限制他们的争冠欲望。
那么,回到最初的话题。在有工资帽体系之前,CBA的建队成本就不是平衡的,能够拿的出丰厚薪水的球队,也有足够的理由和条件留住不想放走的球员。而中国球员安土重迁的思维模式,在不太多的工资涨幅的前提下,很难轻易受到动摇。 近些年CBA工资帽体系的最大影响,更多是体现在顶薪合同的上限上——疫情前设定的900万(后改为800万),再到如今的600万,使得很多原本拿得到更多工资的球员被动降薪(周琦、易建联以及丁彦雨航),而在卡死了工资上限的情况下,大城市的背景,便成为了影响力大得多的因素了。
NBA所倡导的母队可以给出远高于非母队顶薪的规则,在CBA这里变成了D类的独家签约权。前者给出了球员牺牲金钱而离队的选项,而后者则是给了经济条件并不那么出众的球队,用本队球员换取部分现金的权利。 于是,CBA很自然地滑向他们之前也更接近的模式:欧洲足球。 英超、西甲,也包括此时的中超,和另一种存在的沙特联赛——他们的共通之处在于,豪门、中游和下游球队,有着各自明确的定位:豪门天然吸引所有优质球员;中游球队出售优秀球员换取薪资,并买入其他有潜质和当打之年的球员;下游球队依靠出售球员维持财政,并尽可能依靠租借、队内提拔和非当打之年球员来尽力保级。而这些球队本身的自我换血,也并不依赖选秀,而是尽力发展各自的青训。 于是,从今年开始的CBA,以其不同的城市和资方背景,被天然分成了不同的阵营。在我国不平衡不充分的发展的社会背景下,没有强力的资方,中小城市的球队很难依靠管理层的运作来提升实力,经济基础直接决定了球队所处阵营的定位。
当然赞助商和官方其实发力点也不一样,你看四川男篮全运会这个造型,谁敢说他们经济基础不行啊 只是CBA,比起良性循环的欧洲足坛(姑且也可以算上中超),仍然有两个特殊的影响发展的地方: CBA没有升降级,中下游球队也没有直接的竞争动力。 那么长此以往,替强队培养球员换取资金,成为一种可能。 还有就是外援。
杜锋:你知道我要说什么 不得不承认的事实就是,在最近20年的CBA,即便国内球员扮演了极其重要的角色,但最终决定谁能夺冠的基础依然是强力外援。 而我们的CBA在8月31日截止国内球员报名,外援却可以随时替换使用,那么外援的实力和适应性的差异,可要远远大于国内球员的阵容变化了…… 当然,CBA(以及中超)在外援上的朝令夕改,当然也极大地影响到了球队的正常运作,突然提高的4节7人制且同时拥有4名外援,不限制外援更换次数,也在过去一年间改变了一些球队的运势。 国内球员团结,外援引进给力,当然可以走到很后面,只是面对着来自不同层面上的对手的提高,有些球队选择的是继续硬刚,有些球队的选择可能是直接躺平。 当然,对CBA而言,他们也不是全无动作,至少在新的一年,还是修正了一条规则:
上赛季不限制外援更换次数 至少今年,不会出现豪门球队注册4个人,另外再备着2个随时用来替换的情况了。在这一点上,起码做到了相对公平。 那么,全新版本的CBA是好是坏,只有时间能给我们答案了。 欢迎大家来我们的微信公众号“后体工队长”看看,有更多NBA、CBA相关考古、评论和人物内容>> (文/文若) |



















